房地产建工 | 工程量清单计价中合同价款调整情形与实务操作(二)
2022-12-27 2146接上篇:房地产建工 | 工程量清单计价中合同价款调整情形与实务操作(一)
上一篇文章重点罗列合同未约定时的常见合同价款调整情形,本篇将围绕其他情形展开分析。
(六)计日工:施工过程中,承包人完成发包人提出的工程合同范围以外的零星项目或工作,按合同约定单价计价的一种方式。
调整方式:已标价工程量清单中有该类计日工的,按照清单中的单价计算,并在实施结束后报发包人应付价款;已标价工程量清单中没有该类计日工单价的,由发承包双方按工程变更调整方式商定计日工单价计算。
(七)物价变化:合同履行期间,出现工程造价管理机构发布的人工、材料、工程设备和施工机械台班单价或价格与合同工程基准日期相应单价或价格比较出现涨落,应根据合同约定进行合同价款调整。
1.调整情形及方式:
(1)人工费:人工单价发生涨落的,如果按照价格指数调整价格差额,可调可调因素包括了人工在内的,不以省级或行业建设主管部门发布人工费调整文件进行调整;如果采用造价信息调整价格差额,应根据所发布人工费调整文件进行调整,但承包人对人工费或人工单价的报价高于发布的除外。
(2)材料和工程设备费:承包人采购材料和工程设备的,应在合同中约定可调材料、工程设备价格变化的范围或幅度,如未约定,且材料、工程设备单价变化超过5%时,超过部分按照价格指数调整差额或者采用造价信息调整价格差额的方式进行调整。
案例荐引:【(2017)最高法民申3108号】
最高院认为,《民法通则》第四条、《最高人民法院关于适用<中华人民共和国合同法>若干问题的解释(二)》第二十六条(情势变更导致显失公平),当事人在2005年7月签订合同时柴油价格每吨550元,到2007年8月施工结束时上涨到每吨1250元,其订立合同时并不能预见到柴油油价巨幅上涨,以致按照2005年柴油价格计算工程款的计算方式显失公平,因此一审判决对工程价款的计算考虑了油价上涨因素符合法律规定。
2.发生合同工程工期延误:
(1)因发包人原因导致工期延误的,则计划进度日期后续工程的价格或单价,采用计划进度日期与实际进度日期两者的较高者;
(2)因承包人原因导致工期延误的,则计划进度日期后续工程的价格或单价,采用计划进度日期与实际进度日期两者的较低者。
案例荐引:【(2019)最高法民申5628号】
最高院认为,关于五强公司主张的延误期间的材料调差款问题。首先,本案中因发包方原因导致工期延误的客观事实存在,而延误期间遇建筑材料价格上涨,施工材料成本大幅增加。其次,发包方已向许昌广莅支付多笔材料预付款。再次,《招标文件》11.6条及70.1条约定:1、施工期内,自合同规定的开工之日起12个月内,材料价格不予调整;2、从第13个月起,当材料价格波动影响合同价格时,对其中的钢材、水泥等材料按以下原则进行调整:当期材料价格与上期材料价格相比上涨幅度不大于10℅时,由承包人自担风险,材料价格不予调整。以上约定是双方在正常施工期间内关于材料价格波动风险承担的约定,而五强公司主张的是工程延误期间的材料调差款,鉴定意见根据材料价格上涨的客观情况结合双方的约定,并在合同及招标文件均未约定涨幅超过10℅时如何调整的情况下,根据我国目前工程建设的实际情况,材料价格的风险易控制在5℅以内,超过5℅部分据实调整,按照以投标期为基期、实际施工期为当期,最终调差金额为10268528.11元较为客观,也符合公平原则。最后,被告应承担的五强公司诉请的延误期间的材料调差款责任比例问题。综合以上因素,在发包方客观上造成工期延误及其已向实际施工人支付材料预付款的情况下,双方对于造成施工材料价格上涨导致施工材料成本增加均应承担一定的责任。结合材料预付款支付的数额、时间、工程延误情况及工程所需的主材数量、主材上涨的具体情况,本院酌定原被告各承担鉴定意见中材料调差款10268528.11元的50℅责任。
3.甲供材不适用上述规定,由发包人按照实际变化调整,列入合同工程的工程造价内。
4.实践问题:实践中多存在施工合同约定“材料价格波动不调整材料价格”而并未约定风险范围(如约定“材料价格上涨30%以内不作调整”)的情形下,是否进行调整,需根据情势变更原则认定,即如果不予调整会导致显失公平的,则应作调整;如果材料价格上涨或下降导致的差价损失幅度尚难达到情事变更原则所要消除的当事人之间权利义务显失平衡的严重程度,则尊重合同约定不作调整。
(八)暂估价:指招标人在工程量清单中提供的用于支付必然发生但暂时不能确定价格的材料、工程设备的单价以及专业工程的金额。因此,在合同履行过程中费用发生后,需要以实际发生的价格替代暂估价进行价款调整。
调整方式:
(1)该等材料、工程设备属于依法必须招标的,应由发承包双方以招标的方式选择供应商,确定价格,并应以此为依据取代暂估价;
(2)该等材料、工程设备不属于依法必须招标的,应由承包人按照合同约定采购,经发包人确认单价后取代暂估价;
(3)该等专业工程不属于依法必须招标的,应按照本规范工程变更调整价款的规定确定专业工程价款,并应以此为依据取代专业工程暂估价;
(4)该等专业工程属于依法必须招标的,应当由发承包双方依法组织招标选择专业分包人,并以中标价取代暂估价。
(九)不可抗力:指发承包双方在合同签订时不能预见的,对其发生的后果不能避免,并且不能克服的自然灾害和社会性突发事件。
1.调整方式
(1)工程本身的损害、因工程损害导致第三方人员伤亡和财产损失以及运至施工场地用于施工的材料和待安装的设备的损害,由发包人承担;
(2)发包人、承包人人员伤亡由其所在单位负责,并承担相应费用;
(3)承包人的施工机械设备损坏及停工损失,由承包人承担;
(4)停工期间,承包人应发包人要求留在施工场地的必要的管理人员及保卫人员的费用由发包人承担;
(5)工程所需清理、修复费用,由发包人承担。
2.工期延长:不可抗力解除后复工的,若不能按期竣工,应合理延长工期。发包人要求赶工的, 赶工费用应由发包人承担。
3.实务要点:结合《中华人民共和国民法典》第一百八十条、五百九十条及《2017版施工合同示范文本》第17.1条、17.2条、17.3条之规定:
(1)遭受方有通知义务:合同一方在遭遇不可抗力事件,使其履行合同受阻时,应立即通知另一方当事人和监理单位,书面说明不可抗力和受阻的详细情况,并提供必要的证明。不可抗力持续发生的,合同一方当事人和监理单位提交中间报告,说明不可抗力和履行合同受阻的情况,并于不可抗力事件结束后28天内提交最终报告及有关资料。
(2)合同各方有减损义务:合同当事人均应采取措施尽量避免和减少损失的扩大,任何一方当事人没有采取有效措施导致损失扩大的,应对扩大的损失承担责任。
(十)提前竣工(赶工补偿):发包人要求合同工程提前竣工,应征得承包人同意后与承包人商定采取加快工程进度的措施,并修订合同工程进度计划,发包人应承担承包人由此增加的费用。
调整方式:发承包双方应在合同中约定提前竣工每日历天应补偿额度,如果未约定,提前竣工补偿的金额可为合同价款的5%。此项费用列入竣工结算文件中,与结算款一并支付。
(十一)误期赔偿:如果承包人未按照合同约定施工,导致实际进度迟于计划进度的,承包人应加快进度,为此产生的赶工费用由承包人承担;仍然误期的,承包人应赔偿发包人由此造成的损失,并按照合同约定向发包人支付误期赔偿费用。
调整方式:发承包双方应在合同中约定误期赔偿费,明确每日应赔额度,如果未约定,误期赔偿费可为合同价款的5%。此项列入竣工结算文件中,在结算款中扣除。
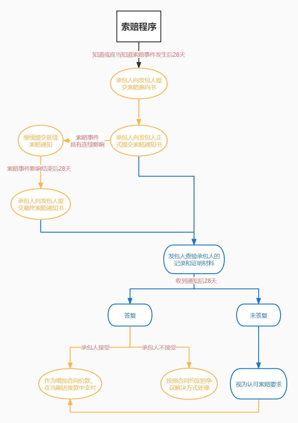
(十二)索赔:指在工程合同履行过程中,合同当事人一方因非己方的原因而遭受损失,按合同约定或法律规定应由对方承担责任,从而向对方提出补偿的要求。
1.调整方式:索赔需双方根据合同约定或者法律规定的索赔程序履行,发包人应付给承包人的索赔金额计入合同价款一并支付;承包人应付给发包人的索赔金额从拟支付的合同价款中扣除,或由承包人以其他方式支付给发包人。
2.索赔程序:
3.索赔应在结算前提出:发承包双方在按合同约定办理了竣工结算后,应被认为承包人已无权再提出竣工结算前所发生的任何索赔。承包人在提交的最终结清申请中,只限于提出竣工结算后的索赔,提出索赔的期限应自发承包双方最终结清时终止。
4.实务问题:承包人未在合同约定或者上诉索赔程序中所要求的时限内提交索赔意向书和/或索赔通知书的,是否可以在诉讼中主张索赔,尚存在分歧。建议发承包方在索赔事件发生后及时按照合同约定的程序完成索赔,避免失权。
案例荐引:【(2014)民一终字第56号(公报案例)】
最高院认为,关于2006年11月至2009年4月期间的停窝工损失问题。经查,对此部分损失,中铁公司亦自认,其并未依据合同约定提出过索赔,因此,在中铁公司未依据合同通用条款第53条约定履行索赔程序的情况下,根据该条的进一步约定,中铁公司无权获得该部分诉请款项的赔偿,而其在本案中主张由法院酌定瑞讯公司赔偿该停窝工损失400万元,无事实及法律依据,应予驳回。
案例荐引:【(2019)最高法民申2708号】
最高院认为,二审判决依据《中华人民共和国民法总则》第一百九十七条第二款、第一百九十九条、《最高法院关于审理民事案件适用诉讼时效制度若干问题的规定》第四条的规定,以诉讼时效利益的预先放弃无效、民生公司在一审期间并未提出诉讼时效的抗辩为由驳回民生公司诉讼时效的抗辩具有事实和法律依据。民生公司关于华庭公司未在28日内发出索赔意向通知书,丧失索赔权利的再审申请理由亦不能成立。
(十三)现场签证:发包人现场代表(或其授权的监理人、工程造价咨询人)与承包人现场代表就施工过程中涉及的责任事件所作的签认证明。
因引起现场签证的情形诸多,例如设计变更、施工图纸之外的零星工程(计日工)、项目实际与工程量清单不符等均需双方通过签订现场签证方式记录。因此,现场签证的调整方式根据签证所涉事项对应调整合同价款。
现场签证的工作如已有相应的计日工单价,现场签证中应列明完成该类项目所需的人工、材料、工程设备和施工机械台班的数量;如现场签证的工作没有相应的计日工单价,应在现场签证报告中列明完成该签证工作所需的人工、材料设备和施工机械台班的数量及单价。根据签证中记录的数量及单价(或已有的计日工单价)计算价款,作为增加合同价款,根据合同约定与进度款同期支付,或者最终结算后支付。
(十四)暂列金额:招标人在工程量清单中暂定并包括在合同价款中的一笔款项。用于工程合同签订时尚未确定或者不可预见的所需材料、工程设备、服务的采购,施工中可能发生的工程变更、合同约定调整因素出现时的合同价款调整以及发生的索赔、现场签证确认等的费用。
暂列金额由发包人掌握和使用,在以上合同价款调整因素发生后从暂列金额中支付相应价款,余额归发包人所有。
四、实务建议
(一)在合同签订过程中,应当根据实际情况尽可能详细约定调整的事项及调整方式,合同约定的计价风险应明确、具体,尽量不采用无限风险、所有风险或类似语句。
(二)在合同履行过程中,若出现合同价款调增事项的,承包人应及时向发包人提交合同价款调增报告;出现合同价款调减事项的,发包人应及时向承包人提交合同价款调减报告。发承包双方在收到对方提交的调整报告后,应及时完成审核。同时,对于工程变更、合同范围之外的零星工程等情形发生的,双方应当及时通过协商签订补充协议、办理完整的变更、签证文件等方式固定;如果发生不可抗力、索赔事件应及时履行通知义务,以避免承担额外的损失或者丧失索赔权利。
(三)在工程结算过程中,双方应审慎核查结算文件的真实性,发包人还需确认工程变更、签证手续是否完备,是否存在未经批准擅自施工的情形。同时,发包人应在合同约定期限内审查承包人报送的结算报告,以免送审价被认定为工程总价,或者在诉讼/仲裁过程中承担额外的造价鉴定费用。






